长江海事对这24类轻微海事违法行为实施“不予处罚”或“首违可不罚”
发布日期:2021-08-21    浏览量:1012
    近日,长江海事局公布了轻微海事违法行为《“不予处罚”清单》和《“首违可不罚”清单》,明确对如下24类轻微海事违法行为实施“不予处罚”或“首违可不罚”。
    轻微海事违法行为“不予处罚”,是指在长江海事局辖区内,船舶或者船员发生《“不予处罚”清单》中所列违法行为,情节轻微并能及时改正,没有造成危害后果的,海事管理机构不予实施行政处罚。
    轻微海事违法行为“首违可不罚”,是指在长江海事局辖区内,船舶或者船员首次发生(即此前未被发现)《“首违可不罚”清单》所列违法行为,造成的危害后果轻微,并及时改正的,海事管理机构可以不予实施行政处罚。

5类!“不予处罚”清单

01船舶未按照规定悬挂国旗                           

适用情形:

中国籍船舶国旗悬挂位置不准确或者破损,并及时纠正的。

02船舶在紧迫局面时触碰航标                       

适用情形:

船舶为应对紧迫局面(非本船造成)触碰航标,并已及时向主管机关报告的。

03船员在船工作期间未携带规定的有效证件  

适用情形:

能够通过系统查阅核实该船员持有有效证件,且能在合理时间内出示的。

04船舶未携带《船舶现场监督报告》《船旗国监督检查报告》《港口国监督检查报告》

适用情形:

能够在合理时间内出示,或者可以通过系统查询核实的。

05船舶在港从事污染物交付、接收作业,未向海事管理机构报告

适用情形:

仅限于船舶已按照规定如实规范地录入“长江干线船舶水污染物联合监管与服务信息系统(船E行)”。



19类!“首违可不罚”清单

01船舶锚泊期间值班人员未按规定守听甚高频(VHF)电话(客船、危险品船舶除外)

02船舶停泊未按照规定显示信号(客船、危险品船舶除外)

03在内河通航水域进行气象观测、测量、地质调查,不按照规定备案

04船舶未按照规定锚泊或者在其他水域临时锚泊未及时报告(客船、危险品船舶除外)

05船舶自动识别系统发生故障未及时向海事管理机构报告

06未如实填写或者记载有关船舶法定文书      

07船员服务簿记载的事项发生变更,船员未办理变更手续

08船长未在船员服务簿内及时、如实记载船员服务资历

09船舶在港从事燃料供受、修造、打捞、污染清除作业活动,未按照规定向海事管理机构报告

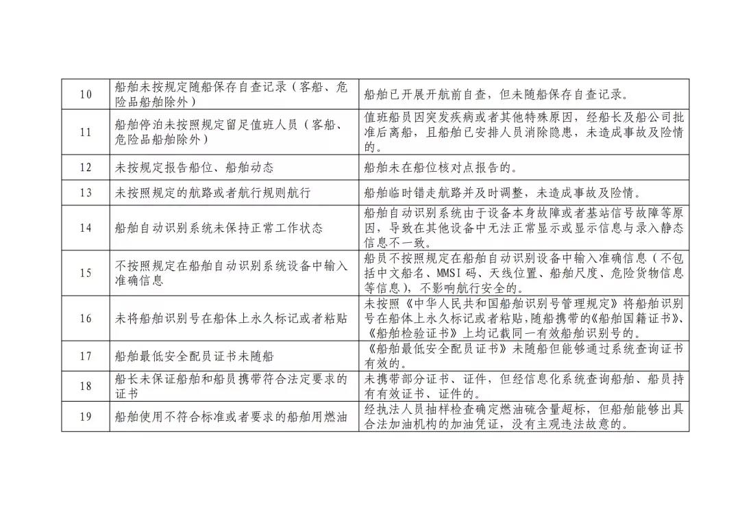
10船舶未按规定随船保存自查记录(客船、危险品船舶除外)

适用情形:

船舶已开展开航前自查,但未随船保存自查记录。

11船舶停泊未按照规定留足值班人员(客船、危险品船舶除外)

适用情形:

值班船员因突发疾病或者其他特殊原因,经船长及船公司批准后离船,且船舶已安排人员消除隐患,未造成事故及险情的。

12未按规定报告船位、船舶动态                      

适用情形:

船舶未在船位核对点报告的。

13未按照规定的航路或者航行规则航行          

适用情形:

船舶临时错走航路并及时调整,未造成事故及险情。

14船舶自动识别系统未保持正常工作状态      

适用情形:

船舶自动识别系统由于设备本身故障或者基站信号故障等原因,导致在其他设备中无法正常显示或显示信息与录入静态信息不一致。

15不按照规定在船舶自动识别系统设备中     

输入准确信息

适用情形:

船员不按照规定在船舶自动识别设备中输入准确信息(不包括中文船名、MMSI码、天线位置、船舶尺度、危险货物信息等信息),不影响航行安全的。

16未将船舶识别号在船体上永久标记或者粘贴

适用情形:

未按照《中华人民共和国船舶识别号管理规定》将船舶识别号在船体上永久标记或者粘贴,随船携带的《船舶国籍证书》、《船舶检验证书》上均记载同一有效船舶识别号的。

17船舶最低安全配员证书未随船                   

适用情形:

《船舶最低安全配员证书》未随船但能够通过系统查询证书有效的。

18船长未保证船舶和船员携带符合法定要求的

证书

适用情形:

未携带部分证书、证件,但经信息化系统查询船舶、船员持有有效证书、证件的。

19船舶使用不符合标准或者要求的船舶用燃油

适用情形:

经执法人员抽样检查确定燃油硫含量超标,但船舶能够出具合法加油机构的加油凭证,没有主观违法故意的。





友情提示:符合“不予处罚”或者“首违可不罚”清单适用情形的,当事人应提交违法行为改正证据及防止再次发生的整改措施或者承诺;整改措施或者承诺当场提交确有困难的,可用传真、电子邮件等方式递交。


    船舶所有人(经营人)应全面落实安全与防污染主体责任,建立健全全员安全生产责任制,持续加强内部教育与培训,不断提升船员遵章守法意识和专业操作技能,有效防止海事行政违法行为发生,切实防范安全与污染事故风险。



                                                                            来源:长江海事局

                                                                               2021年8月19日